借助AI制作历史主题超长助眠视频,YouTube创作者悄然增粉63万+实现稳定收益

频道:手游攻略 日期:

赚钱思路

借助AI工具生成历史内容脚本、画面与语音,制作2-4小时助眠长视频,发布于YouTube等平台,靠流量分成盈利。以YouTube创作者“Sleepless Historian”为例,其自今年4月底起开始上传AI历史故事类长视频,目前订阅数已突破63.3万。

image.png

适合人群

对历史内容感兴趣、有耐心进行视频剪辑、想低门槛切入视频创作领域的人。

上手难度

较低,主要依赖AI工具生成内容,核心难点仅在于耐心剪辑,新手学习后可快速上手。

操作流程方法

用AI策划视频选题

  • 打开AI工具(如ChatGPT),输入提示词:“你是经验丰富的YouTube视频创作者,专门为慢节奏、带点幽默感、适合放松助眠的历史讲故事频道策划内容,‘xxx时期的xxx是什么样的’等开头,出10条新颖标题,每行一条,不重复”。

    image.png

  • 等待AI生成标题后,挑选出像“唐朝的农民,一年能休息几天?听完你会感叹:原来他们也“摸鱼”!”这样吸引人的选题。

让AI完善故事情节与脚本

  • 还是用之前的AI工具,输入新提示词:“你是睡前历史故事文案写手,风格幽默带轻微吐槽,像深夜哄睡主播,围绕‘[挑选好的标题]’,用‘你’的口吻写连贯脚本,让读者有沉浸式体验”。

    image.png

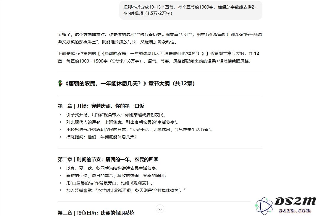
  • 等AI生成初步脚本后,要求它把脚本拆分成10-15个章节,每个章节约1000字,确保总字数能支撑2-4小时视频(1.5万-2万字)。

    image.png

用AI生成视频画面

  • 打开即梦工具,把生成的章节视频脚本逐个扔给给AI,

    image.png

  • 等待AI生成画面,挑选出符合助眠氛围、画面稳定的作品,每个章节搭配10个左右画面(因长视频无需频繁切换画面)。

    image.png

用AI生成视频语音

  • 打开Elevenlabs工具,选择温柔低音炮类型的声音,把拆分好的每个章节脚本逐段粘贴进去,设置成平缓的语调。

  • 点击生成语音,等生成完成后,下载所有语音片段。

    image.png

用剪辑工具合成视频

  • 打开CapCut(剪映),先导入所有挑选好的画面,把每个画面的时长调整为对应章节语音的时长(比如1000字脚本的语音约5分钟,画面就设为5分钟)。
  • 再导入对应的语音片段,把语音和画面对齐,确保声音和内容匹配,最后导出完整的2-4小时长视频。

发布视频并运营

  • 打开YouTube(或抖音),注册并登录账号,点击上传视频,填写标题(用AI策划的标题)、简介(标注“助眠历史视频”),选择“助眠”“历史”相关标签。
  • 视频发布后,关注评论区反馈,还可以和其他同类AI账号互相评论增加热度,坚持每天更新一条视频。

案例点评

该案例精准结合了“助眠”和“历史”两大热门赛道,借助AI工具大幅降低了长视频制作门槛,解决了传统长视频创作耗时久、成本高的问题。

不过,随着平台对AI生成内容规则的完善,单纯批量生成内容可能难以为继,未来需在内容差异化(如深耕特定历史时期)、提升内容真实感(减少AI声音故障)上发力。

此外,视频剪辑虽难度不高,但需耐心处理语音与画面的衔接,这是保证视频质量的关键,总体而言是一个低风险、易复制且有持续盈利空间的AI变现模式。

使用工具

  • AI选题与脚本生成工具:ChatGPT(或其他同类文本生成AI)
  • 画面生成工具:Midjourney、即梦
  • 语音生成工具:Elevenlabs
  • 视频剪辑工具:CapCut(剪映)
  • 视频发布与运营平台:YouTube、抖音
  • 账号数据监测工具:Social Blade